中国·304永利(集团有限公司)-官方网站
集团首页
|
招生网
|
就业网
首页
关于我们
304永利集团简介
公司领导
团队队伍
党建工作
组织建设
党建动态
教学科研
教学工作
科研动态
课程建设
人才招聘
招生信息
就业信息
专业介绍
实习实训
实训建设
校企合作
社会服务
员工工作
团学动态
志愿服务
首页
>
通知公告
>
正文
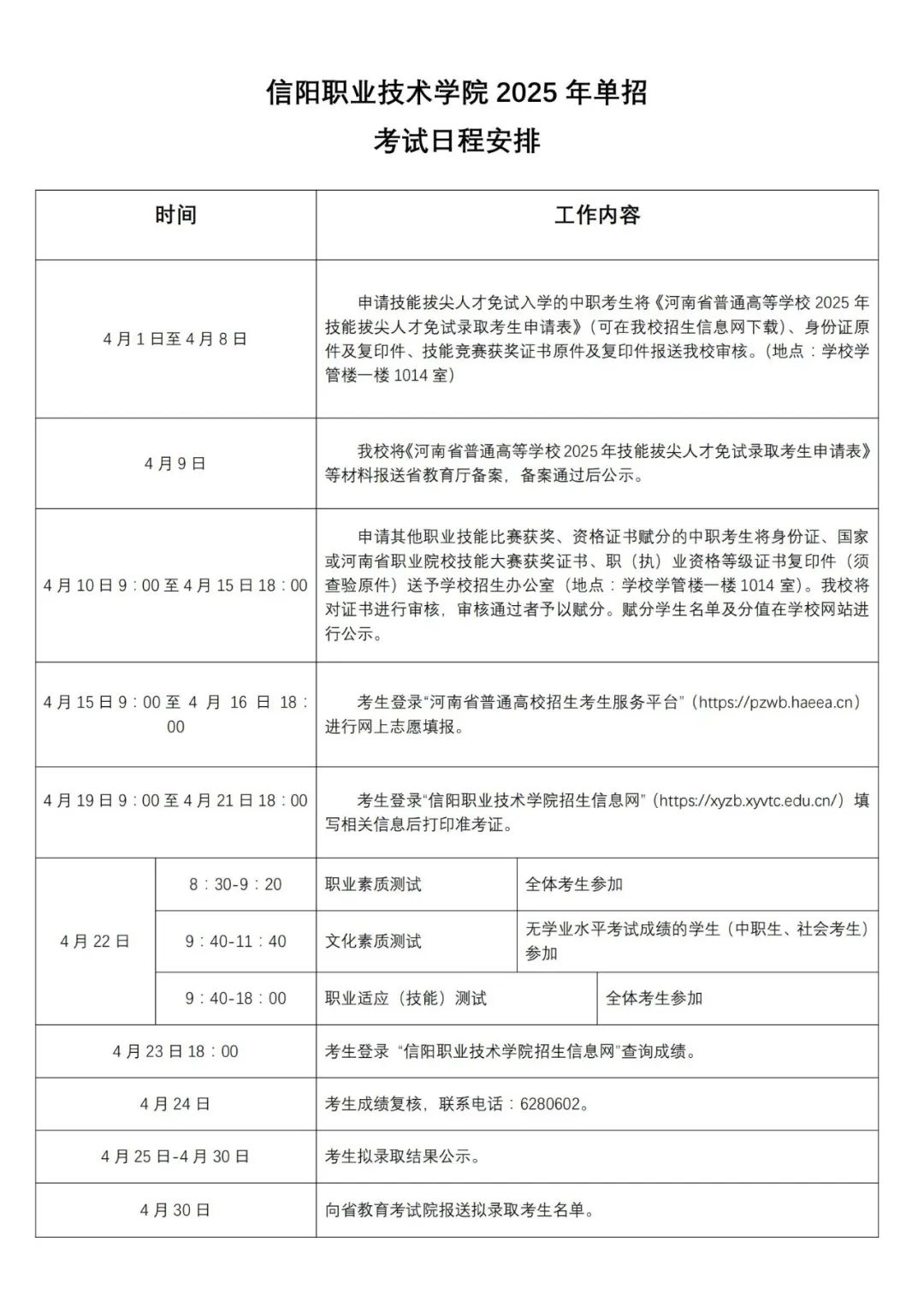
304永利集团公司2025年单招考试日程安排
发布时间:2025-03-28
来源:304永利集团
浏览次数:
关于我们
304永利集团简介
公司领导
团队队伍
党建工作
组织建设
党建动态
教学科研
教学工作
科研动态
课程建设
人才招聘
招生信息
就业信息
专业介绍
实习实训
实训建设
校企合作
社会服务
员工工作
团学动态
志愿服务